Quick Links
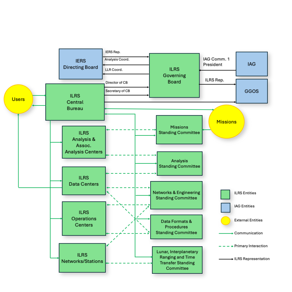
ILRS Organization Chart
The ILRS organization consists of the of components required to achieve the goals of the service: Observing Stations, Operations Centers, Data Centers, Analysis Centers, a Central Bureau, and a Governing Board. Organizations participating in these components collaborate at all levels within the service to ensure efficient operations and consistent and timely delivery of data and derived products to a global user community.

The ILRS cooperates extensively with other international organizations:
- International Association of Geodesy (IAG)
- IAG Service Representative on IAG Executive Committee: Vincenza Luceri (ILRS Governing Board)
- Representative, IAG Commission 1 to ILRS Governing Board: Krzysztof Sośnica (ILRS Governing Board)
- International Earth Rotation and Reference Frame Service (IERS):
- ILRS Technique Center Representatives on IERS Directing Board: Mathis Bloßfeld (ILRS ASC Co-chair and AC Representative on ILRS Governing Board), Clément Courde (Lunar, Interplanetary Ranging and Time Transfer Representative on ILRS Governing Board)
- IERS Representative to ILRS Governing Board: Daniela Thaller (ILRS Governing Board)
- Global Geodetic Observing System (GGOS)
- ILRS Representatives to GGOS Bureau of Network and Observations: Toshimichi Otsubo (Former Chair, ILRS Governing Board), Clément Courde (Lunar, Interplanetary Ranging, and Time Transfer Representative on ILRS Governing Board)
- ILRS Representatives to GGOS Governing Board: Toshimichi Otsubo (Former Chair, ILRS Governing Board)
- GGOS Working Group on DOIs for Geodetic Data: Christian Schwatke (At Large Representative to ILRS Governing Board), Claudia Carabajal (ILRS CB Secretary, ILRS Governing Board)
- NASA Official: Frank Lemoine
- Web Developers: 610 Web Dev
- Contact Us
- Last modified date: May 30, 2025
- Privacy Policy & Important Notices